
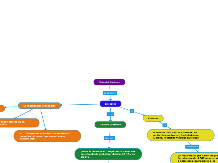
Consecuencias e impactos
- Derretimiento de los glaciares
- Incrementos de las olas de calor, inundaciones y sequias
- Colapso de numerosos ecosistemas como los páramos, que cumplen una función vital
Cambio climático
poner el límite de la Temperatura media del calentamiento global por debajo 1.5 °C y no en 2°C
Temperatura media del calentamiento global (diferencias):
1.5 °C: 1.1 meses de olas de calor, baja el 9% de agua dulce disponible, incrementa 5% de lluvias intensas, El descoloramiento del coral aumenta 90%
2 °C: 1.5 meses de olas de calor, baja 17% de agua dulce disponible, incrementa el 7 % de lluvias intensas. El nivel del agua crece 50 cm. El descoloramiento del coral aumenta 98%
¿Qué hacer para permanecer por debajo del 1.5 °C?
Usar menos combustibles fósiles en la industria
Carbono
elemento básico en la formación de moléculas orgánicas : Carbohidratos, Lípidos, Proteínas y Ácidos nucleicos
La fotosíntesis que hacen las plantas (productores), el CO2 pasa de la atmósfera a éstas para incorporarlo a los carbohidratos que sintetizan.
El CO2 a la atmósfera mediante la respiración
seres vivos acuáticos toman el CO2 del agua y convierten parte del CO2
cuando
estos organismos mueren, sus caparazones se depositan en el fondo formando rocas sedimentarias calizas
descomponedores (bacterias principalmente), metabolizan los compuestos orgánicos de los cadáveres
llega una cantidad de CO2 a la atmósfera como producto de la actividad volcánica,