
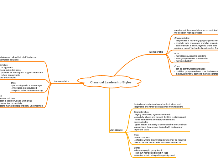
members of the group take a more participative role in the decision-making process
Characteristics:
- the process is more engaging for group members
- creativity gets encourage and also rewarded
- each member is encouraged to share their ideas & opinions, even if the leader is making the final decision
Pros:
- more ideas & creative solutions
- each group member is committed
- more productivity
Cons:
- can be communication failures
- unskilled groups can have poor decision making
- individual/minority opinions may get ignored
typically make choices based on their ideas and judgments and rarely accept advice from followers
Characteristics:
- highly structured, rigid environments
- creativity, above and beyond thinking is discouraged
- rules established are clearly outlined and communicated
- gives leader the ability to command the work method
- group feels they are not trusted with decisions or important tasks
Pros:
- clear command
- effective where directive leadership may be required
- decisions are made faster in stressful situations
Cons:
- discouraging to group input
- can hurt morale and result in rage
- creative solutions/expertise gets ignored
make few decisions and allow their staff to choose appropriate workplace solutions
Characteristics:
- hands-off approach
- employees make decisions
- leader provides all training and support necessary
- leader is held accountable
- mistakes are accepted
Pros:
- personal growth is encouraged
- innovation is encouraged
- helps in faster decision-making
Cons:
- roles are not clear
- leader is poorly involved with group
- laziness, low productivity
- leaders may avoid responsibility, unconcerned