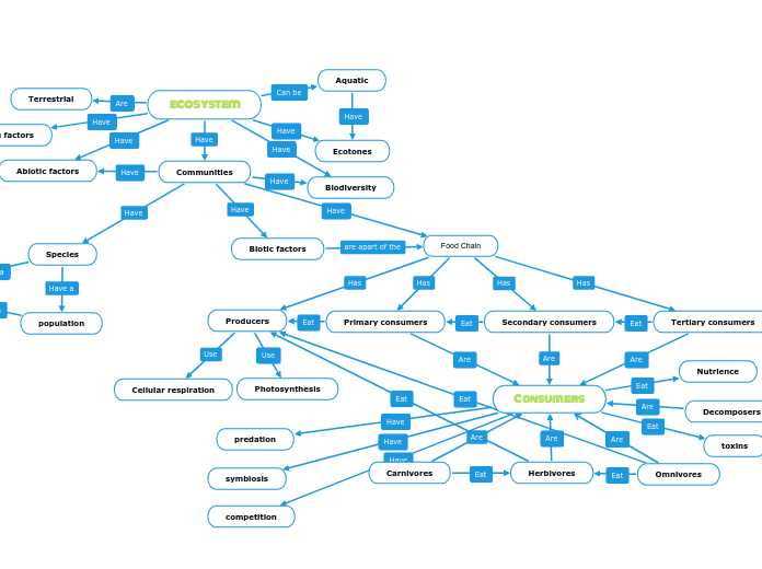
ecosystem - Mind Map

ecosystem

Communities

Species

population

Biotic factors

Food Chain

Primary consumers

Tertiary consumers

Producers

Cellular respiration

Secondary consumers

Consumers

Carnivores

Herbivores

Omnivores

Photosynthesis

Abiotic factors

Ecotones

Aquatic

Terrestrial

Decomposers

Floating topic

Carrying capacity

Limiting factors

Biodiversity

Nutrience

toxins

Biomaggnification

Bioacumilaton

predation

competition

symbiosis

Cliquez ici pour centrer votre diagramme.
Cliquez ici pour centrer votre diagramme.