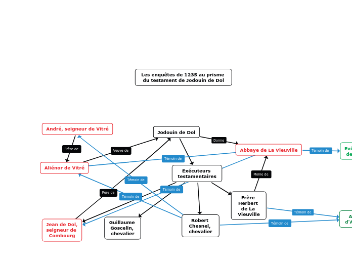
figure 5 : Les enquêtes de 1235 au prisme du testament de Jodouin de Dol
Cliquez ici pour
centrer votre diagramme.
Cliquez ici pour
centrer votre diagramme.
Vous avez terminé votre présentation
Redémarrer
Note
{title}
{assignedTo}
démarrer
fin
Voter
Lien
Le lien a été copié dans votre presse-papiers.