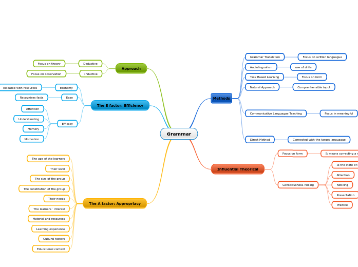
Grammar
Methods
Grammar Translation
Focus on written languague
Audiolingualism
use of drills
Task Based Learning
Focus on form
Natural Approach
Comprenhensible input
Communicative Languague Teaching
Focus in meaningful
Learner-centredness
Discovery learnig
Group work
Teacher-fronted
Direct Method
Connected with the target languague
Influential Theorical
Focus on form
It means correcting a mistake
Consciousness-raising
Is the state of remenbering and understood
Attention
Noticing
Presentation
Practice
Approach
Deductive
Focus on theory
Inductive
Focus on observation
The E factor: Efficiency
Economy
Releated with resources
Ease
Recognises facts
Efficacy
Attention
Understanding
Memory
Motivation
The A factor: Appropriacy
The age of the learners
Their level
The size of the group
The constitution of the group
Their needs
The learners´ interest
Material and resources
Learning experience
Cultural factors
Educational context
