
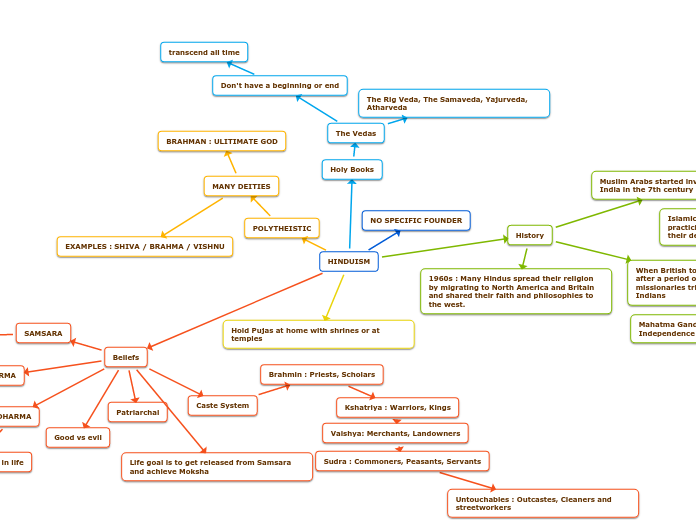
DHARMA
An individual's place in life
Caste System
Brahmin : Priests, Scholars
Kshatriya : Warriors, Kings
Vaishya: Merchants, Landowners
Sudra : Commoners, Peasants, Servants
Untouchables : Outcastes, Cleaners and streetworkers
Life goal is to get released from Samsara and achieve Moksha
Good vs evil
SAMSARA
CYCLE OF LIFE : REINCARNATION
KARMA
good-> good, bad -> bad
Patriarchal
MANY DEITIES
BRAHMAN : ULITIMATE GOD
EXAMPLES : SHIVA / BRAHMA / VISHNU
The Vedas
The Rig Veda, The Samaveda, Yajurveda, Atharveda
Don't have a beginning or end
transcend all time
Muslim Arabs started invading parts of India in the 7th century (1200-1257)
Islamic rulers stopped Hindus from practicing their beliefs and worshipping their deities, destroying temples.
When British took over India in 1947, and after a period of time, Christian missionaries tried to convert / westernize Indians
Mahatma Gandhi led a movement for Indian Independence during this time period
1960s : Many Hindus spread their religion by migrating to North America and Britain and shared their faith and philosophies to the west.