IoT - Mapa Mental

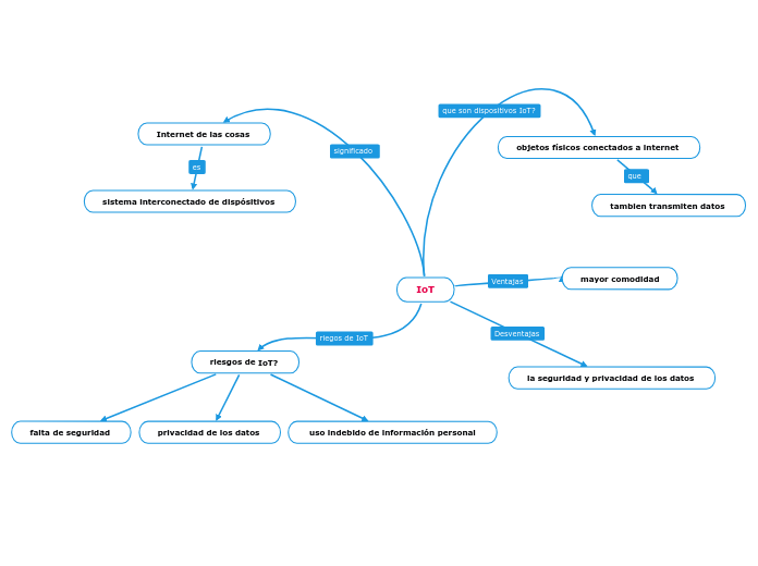
IoT

Internet de las cosas

sistema interconectado de dispósitivos

riesgos de IoT?

falta de seguridad

privacidad de los datos

uso indebido de información personal

objetos físicos conectados a internet

tambien transmiten datos

mayor comodidad

la seguridad y privacidad de los datos

Cliquez ici pour centrer votre diagramme.
Cliquez ici pour centrer votre diagramme.