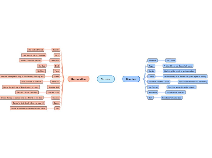
Junior
Reardan
Penelope
His Crush
Roger
A friend from his Baskettall team
Gordy
His Friend he meet in a sience class
Coach
Is motivating him before his game against Rowdy
Juniors Basketball Team
Lowkey his friends but not really
Ms.Warren
Told him about his sisters death
Mr.Dodge
His geologie Teacher
Earl
Penelope´s Racist dad
Rezervation
Rowdy
His ex bestfriend
Mr.P
Told him to switch schools
Grandma
Juniors favourite Person
Dad
His Dad
Mom
His Mom
Sister
Gave him the strenght to stay in reaedan by moving out
Andruss
Beat the shit out of him
Rowdys dad
Beats the shit out of Rowdy and his mom
Rowdys Mom
Gets hit by her Husband
Eugene
Drives Rowdy to school and is a friend of his Dad
Dawn
Junior´s first Crush when he was 12
Ted
Some rich withe guy every lauhed about
