
ES un fenómeno natural
PRODUCE
fuerza de atracción
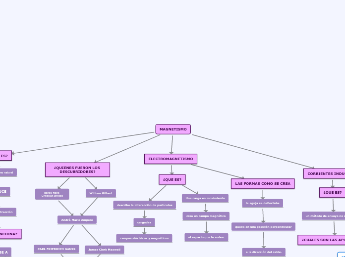
danés Hans Christian Ørsted
André-Marie Ampere
James Clerk Maxwell
CARL FRIEDRICH GAUSS
Michael Faraday
William Gilbert
¿QUE ES?
describe la interacción de partículas
cargadas
campos eléctricos y magnéticos
Una carga en movimiento
crea un campo magnético
el espacio que lo rodea.
LAS FORMAS COMO SE CREA
la aguja se deflectaba
queda en una posición perpendicular
a la dirección del cable.
¿QUE ES?
un método de ensayo no destructivo
¿CUALES SON LAS APLICACIONES
alternador
rectificador
dinamo
transformador
motor eléctrico