
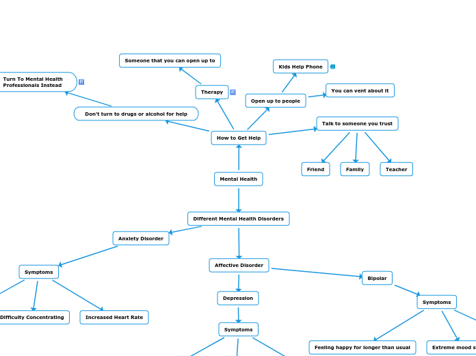
Anxiety Disorder
Symptoms
Feeling Restless
Difficulty Concentrating
Increased Heart Rate
Affective Disorder
Depression
Symptoms
Feelings Of Sadness
Feelings Of Emptiness
Loss Of Concentration
Bipolar
Symptoms
Feeling happy for longer than usual
Extreme mood swings
Easily Distracted
Open up to people
Kids Help Phone
You can vent about it
Therapy
Someone that you can open up to
Talk to someone you trust
Friend
Family
Teacher
Don't turn to drugs or alcohol for help
Turn To Mental Health
Professionals Instead