
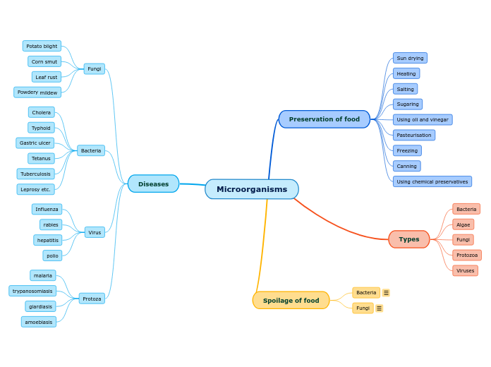
Sun drying
Heating
Salting
Sugaring
Using oli and vinegar
Pasteurisation
Freezing
Canning
Using chemical preservatives
Bacteria
Algae
Fungi
Protozoa
Viruses
Bacteria
Various bacteria are responsible for the spoilage of milk, cheese, meat, fruits, vegetable, etc. Certain bacteria cause poisoning in humans.
Fungi
Various fungi are responsible for the spoilage of eggs, meat, fruits and vegetables, Harmful fungi can also grow on bread, wine and beer, if not stored properly.
Fungi
Potato blight
Corn smut
Leaf rust
Powdery mildew
Bacteria
Cholera
Typhoid
Gastric ulcer
Tetanus
Tuberculosis
Leprosy etc.
Virus
Influenza
rabies
hepatitis
polio
Protoza
malaria
trypanosomiasis
giardiasis
amoebiasis