
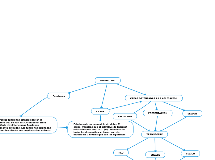
Las diferentes funciones establecidas en la arquitectura OSI se han estructurado en siete niveles. Cada nivel tiene unas funciones perfectamente definidas. Las funciones asignadas a los diferentes niveles se complementan entre sí.
APLIACION
TRANSPORTE
RED
CAPAS ORIENTADAS A LA RED
ENLACE
FISICO
PRESENTACION
SESION
Está basado en un modelo de siete (7) capas, mientras que el primitivo de Internet estaba basado en cuatro (4). Actualmente todos los desarrollos se basan en este modelo de 7 niveles que son los siguientes: