
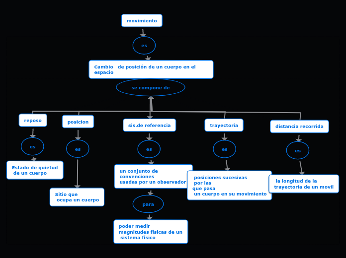
Cambio de posición de un cuerpo en el espacio
se compone de
reposo
es
Estado de quietud
de un cuerpo
posicion
es
Sitio que
ocupa un cuerpo
sis.de referencia
es
un conjunto de
convenciones
usadas por un observador
para
poder medir
magnitudes físicas de un
sistema físico
trayectoria
es
posiciones sucesivas
por las
que pasa
un cuerpo en su movimiento
distancia recorrida
es
la longitud de la
trayectoria de un movil