
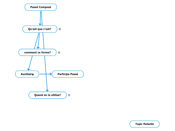
Le passé composé est un un temps du passé qui ce exprime avec l'action qui se termine.
comment ce forme?
Ce forme avec l'auxiliaire et le participe passé.
Auxiliaire^
Participe Passé
On le utilise pour raconter un evénement, action, conséquence ou un action principale.Exemple: Aujourd'hui je suis allé a l'école.Hier j'ai joué avec mes amis.