
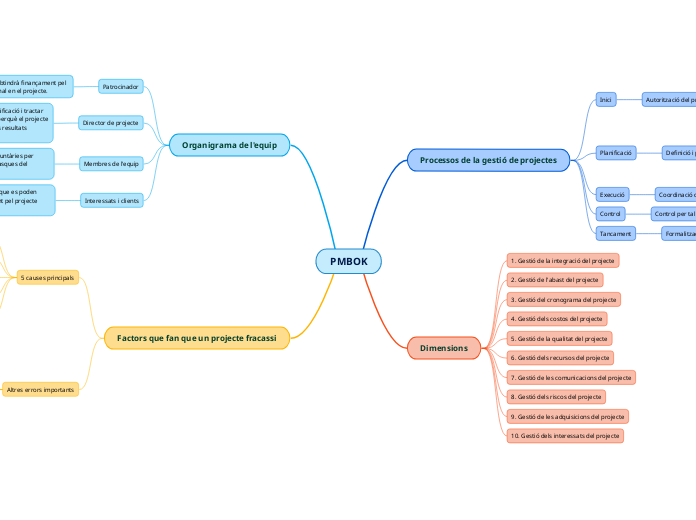
Inici
Autorització del projecte o fase.
PAS 1: Inici
PLA DE NEGOCI
PAS 2: Acta de constitució
Planificació
Definició i perfeccionament dels objectius.
PAS 3: Triple restricció
Abast, cost i temps
PAS 4: Recursos humans
PAS 5: Riscos
Execució
Coordinació de les persones i recursos.
PAS 6: Seguiment i control
Control
Control per tal d'assegurar que els objectius es compleixin.
Tancament
Formalització de l'acceptació.
PAS 7: Lliçons apreses
1. Gestió de la integració del projecte
2. Gestió de l'abast del projecte
3. Gestió del cronograma del projecte
4. Gestió dels costos del projecte
5. Gestió de la qualitat del projecte
6. Gestió dels recursos del projecte
7. Gestió de les comunicacions del projecte
8. Gestió dels riscos del projecte
9. Gestió de les adquisicions del projecte
10. Gestió dels interessats del projecte
Patrocinador
Persona o grup que proporcionarà o obtindrà finançament pel projecte. Algú que té un interés personal en el projecte.
Director de projecte
Treballa amb l'equip per desenvolupar la planificació i tractar els riscos potencials. Responsable de vetllar perquè el projecte s'acabi a temps, dins del pressupost i amb els resultats esperats.
Membres de l'equip
Persones que són nomenades, elegides o voluntàries per treballar plegades al projecte realitzant les tasques del projecte i construint els lliurables previstos.
Interessats i clients
Altres persones implicades amb el projecte, que es poden veure afectades positivament o negativament pel projecte (altres patrocinadors i equips, usuaris...)
5 causes principals
1. Gestió del risc insuficient.
2. Definició insuficient de l'abast del projecte.
3. Manca de realisme en la fixació d'objectius.
4. Manca de marge de reacció.
5. Mala comunicació.
Altres errors importants
Absència de controls de qualitat.
Mala coordinació dels recursos.
Excedir-se en els costos.
Inadequada selecció de proveïdors.
No establiment d'indicadors que permetin mesurar el progrés.
Conflicte de prioritats i polítiques.