
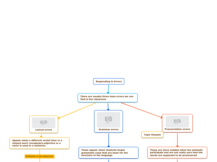
These appear when students forget grammatic rules that are basic for the structure of the language
*I want that you give me a pencil.
*He are disctracting me.
*Their my friends
The first step to correct these mistakes is
Show the students in that moment the appropriate word, and show some examples where that word is used to create more awareness.
Identify the most common grammar mistakes, then use a class to explain the grammar rules again, and do exercises to make the student finally understand how grammar works depending the case.
Create an specific moment of the class where you can answer and practice all the words students are having struggles with to make them practice and listen to the word and learn it deeply.
These are more notable when the students participate and are not really sure how the words are supposed to be pronounced
*She workED all night with her homework.
*Teacher, I playED a soccer game yesterday.
*I have a doUBT.
Appear when a different verbal time or a missed word (vocabulary,adjective or a verb) is used in a sentence.
*I’m boring. Can we go to the park?
*I find this exercise really benefit for you.
*You and I thought different.