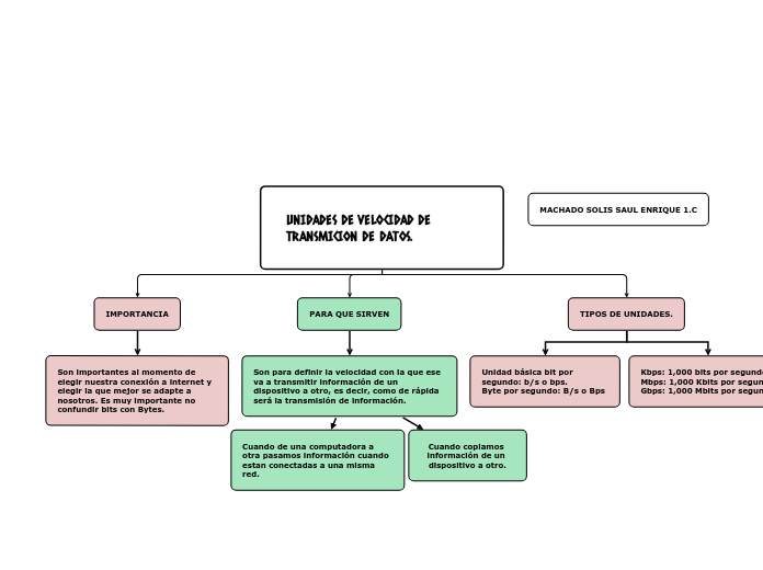
UNIDADES DE VELOCIDAD DE TRANSMICION DE DATOS.
IMPORTANCIA
Son importantes al momento de elegir nuestra conexión a internet y elegir la que mejor se adapte a nosotros. Es muy importante no confundir bits con Bytes.
PARA QUE SIRVEN
Son para definir la velocidad con la que ese va a transmitir información de un dispositivo a otro, es decir, como de rápida será la transmisión de información.
Cuando de una computadora a otra pasamos información cuando estan conectadas a una misma red.
Cuando copiamos información de un dispositivo a otro.
TIPOS DE UNIDADES.
Unidad básica bit por segundo: b/s o bps.
Byte por segundo: B/s o Bps
Kbps: 1,000 bits por segundo.
Mbps: 1,000 Kbits por segundo
Gbps: 1,000 Mbits por segundo
