
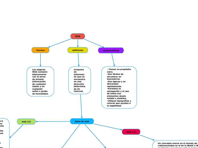
Conjunto de información que se encuentra en una dirección determinada de internet.
tipos de web
web 2.0
La Web 2.0 nace como un conjunto de tecnologías de Internet que facilitan, más que nunca, el trabajo colaborativo y abierto. Gracias a ellas, los usuarios pueden interactuar proactivamente para mejorar o transformar situaciones que les afectan.
web 3.0
La Web 3.0 mejora las posibilidades de los usuarios de conectarse no sólo a través de las computadoras de escritorio y laptops, sino también a través de celulares, tablets, relojes y más dispositivos. Los usuarios pueden acceder a nuevas formas de visualizar la web, con espacios tridimensionales.
web 4.0
La web 4.0 es como denominamos a la internet de las máquinas que entienden a los humanos y que aprenden cuanto más se usan (machine learning). Es La internet de los pequeños bots, de los agentes inteligentes que chatean cual humanos
web 5.0
Un concepto nuevo en el mundo de las criptomonedas es el de la Web5 o Web 5.0, un término que busca unir lo mejor de dos mundos: la descentralización de la Web 3.0, junto con la velocidad, bajo coste de operación y versatilidad de desarrollo de la Web 2.0.
- Tienen un propósito claro.
-Son fáciles de encontrar en buscadores.
-Son ligeras y se descargan rápidamente.
-Permiten la navegación y el uso de todos sus elementos desde mobile y desktop.
-Utilizan tipografías y colores que ayudan a la legibilidad
Las páginas Web cumplen básicamente con la tarea de brindar información de cualquier índole y en cualquier estilo o grado de formalidad.