
Healthy Fats
Unsaturated Fats
Nuts
Seeds
Avocados
Unhealthy Fats
Saturated Fats
Butter
Heavy Cream
Fatty Meat
Everyday Activity
Walking
Climbing Stairs
Sport Activity
Hockey
Swimming
Soccer
Drink Lots of Water
Fruit
Apple
Mango
Blueberries
Vegetables
Carrot
Sweet Potato
Broccoli
Fish
Salmon
Tuna
Halibut
Other Proteins
Chicken
Tofu
Pork
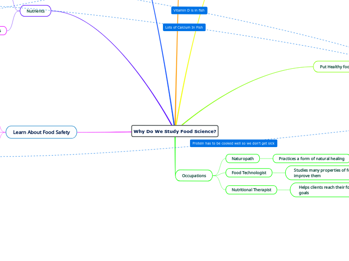
Naturopath
Practices a form of natural healing
Food Technologist
Studies many properties of food and hopes to improve them
Nutritional Therapist
Helps clients reach their food and health goals
Smoking/ Vaping
Junk Food
Pop
Chips
Chocolate
No exercise
High Blood pressure
Overweight
Low energy
Vitamins
Vitamin A
Helps promote strong organs
Vitamin D
Absorbs Calcium
B Vitamins
Important roll in cell metabolism
Minerals
Calcium
Helps Promote strong bones and teeth
Magnesium
Helps energy production
Sodium
Proper balance of water/minerals
Organization
Keep workspace clean
Know where every material needed is
Food Portions
Help to not over eat
Control how you cook
Cooking thoroughly
Cooking with hot temperatures