
Está formado por conjuntos de datos de mayor tamaño y más complejos, especialmente procedentes de nuevas fuentes de datos. Estos conjuntos de datos son tan voluminosos que el software de procesamiento de datos convencional sencillamente no puede gestionarlos.
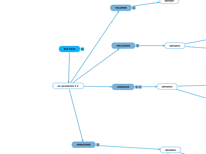
VOLUMEN
Se refiere al tamaño de los conjuntos de datos que deben analizarse y procesarse, que ahora suelen superar los terabytes y petabytes. El gran volumen de datos requiere tecnologías de procesamiento distintas y diferentes a las capacidades tradicionales de almacenamiento y procesamiento.
ejemplo

transacciones bancarias
VELOCIDAD
La velocidad se refiere a la velocidad con la que se generan los datos. Los datos de alta velocidad se generan a un ritmo tal que requieren técnicas de procesamiento distintas (distribuidas).
ejemplos

publicaciones de facebook

mensaje de twitter
VARIEDAD
La variedad hace que Big Data sea realmente grande. Big Data proviene de una gran variedad de fuentes y generalmente es uno de tres tipos: datos estructurados semiestructurados no estructurados La variedad de tipos de datos requiere con frecuencia distintas capacidades de procesamiento y algoritmos especializados.
aejemplos
archivos de audio
archivos de video cctv
VERACIDAD
La veracidad se refiere a la calidad de los datos que se analizan. Los datos de alta veracidad tienen muchos registros que son valiosos para analizar y que contribuyen de manera significativa a los resultados generales.
ejemplos

datos de un experimento

datos de un ensayo clinico