
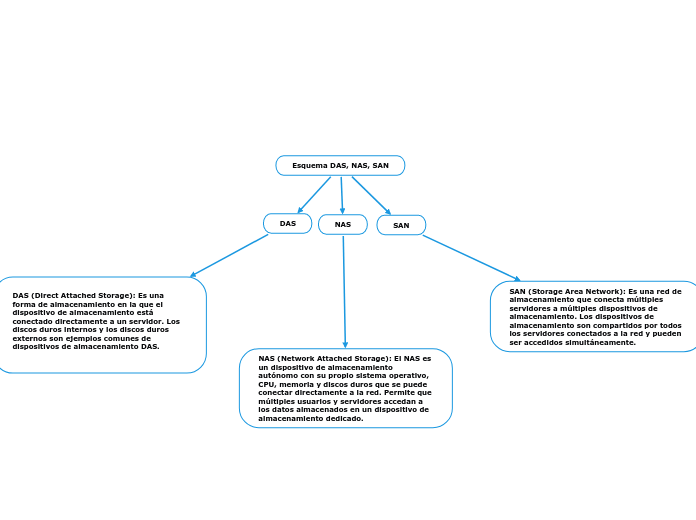
DAS (Direct Attached Storage): Es una forma de almacenamiento en la que el dispositivo de almacenamiento está conectado directamente a un servidor. Los discos duros internos y los discos duros externos son ejemplos comunes de dispositivos de almacenamiento DAS.
SAN (Storage Area Network): Es una red de almacenamiento que conecta múltiples servidores a múltiples dispositivos de almacenamiento. Los dispositivos de almacenamiento son compartidos por todos los servidores conectados a la red y pueden ser accedidos simultáneamente.
NAS (Network Attached Storage): El NAS es un dispositivo de almacenamiento autónomo con su propio sistema operativo, CPU, memoria y discos duros que se puede conectar directamente a la red. Permite que múltiples usuarios y servidores accedan a los datos almacenados en un dispositivo de almacenamiento dedicado.