
Reclutamiento.
Selección.
Contratación.
Inducción.
Capacitación.
Evaluación y desempeño
Motivación.
Remuneración.
Bienestar laboral
Proceso de desvinculacion
Alcanzar objetivos
Tanto personales como profesionales
Tener estabilidad laboral
Tambien poder seguirse preparando para su desarrollo profesional e intelectual.
Seguirse capacitándose
Con el fin de ascender socialmente y aportar a la empresa.
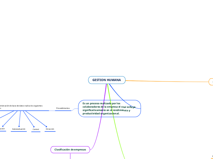
Procedimientos
La administración de base de datos realiza los siguientes proceso:
Planeación
Organización
Autoevaluación
Control
Dirección
Las organizaciones se pueden clasificar por
Tamaño
Por el servicio que presta.
Propiedad