
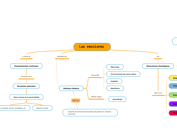
Pensamientos centrales
conocidos como
Recuerdos esenciales
Islas y trenes de la personalidad
Islas de la amistad, familia, honestidad, etc
Basurero mental
Sistema límbico
conformado
Hipocampo
Circunvoluciones del cuerpo calloso
Amígdala
Hipotálamo
además regula
Aprendizaje
Reacciones fisiológicas
tales como
Alegría
vitalidad y entusiasmo
Tristeza
decaimiento, baja estima y debilitamiento energético
Desagrado
fastidio, rechazo e incomodidad o mal humor
Temor
sensación de peligro inminente
Furia
produce energía, conlleva a una errática toma de decisiones