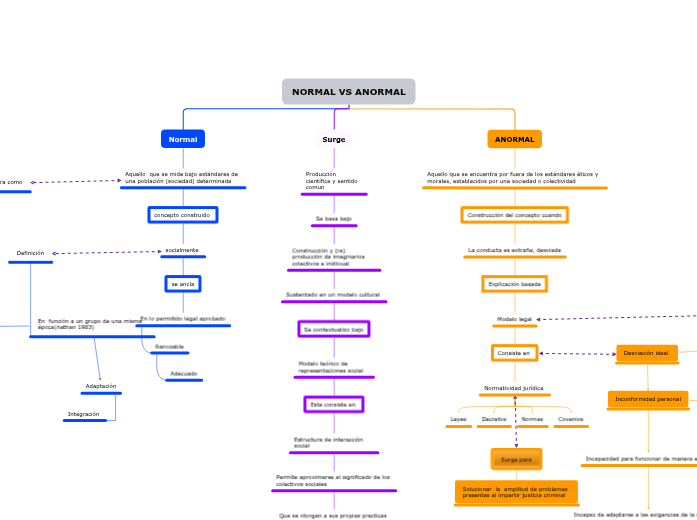
NORMAL VS ANORMAL
Normal
Aquello que se mide bajo estándares de una población (sociedad) determinada
concepto construido
socialmente
se ancla
En lo permitido legal aprobado
Ranozable
Adecuado
Surge
Producción científica y sentido comun
Se basa bajo
Construcción y (re) producción de imaginarios colectivos e indiivual
Sustentado en un modelo cultural
Se contextualizo bajo
Modelo teórico de representaciones social
Este consiste en
Estructura de interacción social
Permite aproximarse al significado de los colectivos sociales
Que se otorgan a sus propias practicas
Esta cobra sentido
Relacionado con el marco cultural de l interpretación
N VS AN (conceptos cuantificables)
Expresión numérica de la conducta
Enmarcada en una puntuación de pruebas psicológicas
Revela
Rango promedio en función de la puntuación alcanzada
Su resultado es
Evaluar al sujeto (normal/anormal)
ANORMAL
Aquello que se encuentra por fuera de los estándares éticos y morales, establecidos por una sociedad o colectividad
Construcción del concepto cuando
La conducta es extraña, desviada
Explicación basada
Modelo legal
Consiste en
Normatividad jurídica
Leyes
Decretos
Normas
Covenios
estadistica
promedio
porcentaje
crurva
Definición
En función a un grupo de una misma época(nathan 1983)
Adaptación
Integración
Determinado como
Concepción ancladas a la tradición y creencias
Armonía
Serenidad
Se considera como
Estado de salud mental positivo de funcionamiento
Bienestar
Recreación
Equilibrio
Funcionalidad
Felicidad
Capacitación
Lo completo
Lo que debe ser
Lo perfecto
Lo óptimo
Vinculado con
Lo prohibido, ilegal, desaprobado
Considerado por la sociedad como:
No deseable
Imperfecto
Lo peor
Enfermo
Transtorno
patológico
Neuroisis
Surge para
Solucionar la amplitud de problemas presentes al impartir justicia criminal
Desviación ideal
Relación con el estándar que la mayoría se esfuerza en alcanzar
Inconformidad personal
Consecuencias psicológicas del comportamiento
Incapacidad para funcionar de manera eficaz
Incapaz de adaptarse a las exigencias de la sociedad
desadaptación
incompatible
no sociable
