
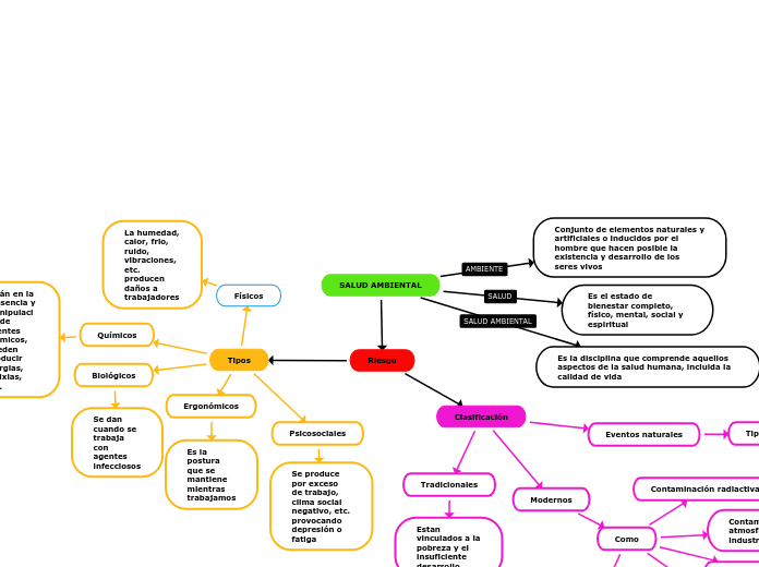
Tipos
Físicos
La humedad, calor, frio, ruido, vibraciones, etc. producen daños a trabajadores
Químicos
Están en la presencia y manipulación de agentes químicos, pueden producir alergias, asfixias, etc.
Biológicos
Se dan cuando se trabaja con agentes infecciosos
Ergonómicos
Es la postura que se mantiene mientras trabajamos
Psicosociales
Se produce por exceso de trabajo, clima social negativo, etc. provocando depresión o fatiga
Clasificación
Tradicionales
Estan vinculados a la pobreza y el insuficiente desarrollo
Modernos
Como
Contaminación del agua
Industria intensiva
Agricultura intensiva
Contaminación atmosférica, vehicular e industrial
Contaminación radiactiva
Eventos naturales
Tipos
Geológicos
Hidrometeorológicos
Químicos