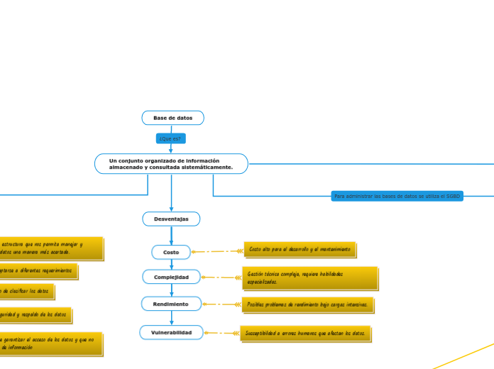
Base de datos
Un conjunto organizado de información almacenado y consultada sistemáticamente.
Modelos de bases de datos.
Tipos de Modelos de bases de datos
Desventajas
Costo
Costo alto para el desarrollo y el mantenimiento
Complejidad
Gestión técnica compleja, requiere habilidades especializadas.
Rendimiento
Posibles problemas de rendimiento bajo cargas intensivas.
Vulnerabilidad
Susceptibilidad a errores humanos que afectan los datos.
Sistema Gestor de base de datos
Es un software que se encarga de gestionar de la base de datos.
Tipos de SGBD
MongoDB
Es un SGBD NoSQL orientado a documentos, siendo una forma más rápida de trabajar con datos masivos, debido a que no necesita una estructura fija. Es un SGBD de pago, aunque se puede obtener una gratuita con acceso a configuraciones básicas.
MySQL
Es un SGBD relacionar de código abierto, ya que incluye diferentes funciones que hace que sea muy fácil de trabajar y sea compatible con el cualquier lenguaje de programación.
MariaDB
Es un SGBD relacional de código abierto, es creado por los mismos desarrolladores de MySQL por lo que posee las mismas órdenes, interfaces, API y bibliotecas.
Microsoft SQL Server
Es un sistema de administración de bases de datos relaciones. Es creada por Microsoft y para su uso es necesario comprar la licencia o una CAL(Una licencia de acceso de cliente)
Ventajas
Organización estructurada
Gestiona una estructura que nos permita manejar y entender los datos una manera más acertada.
Seguridad
Se encarga de garantizar el acceso de los datos y que no haya perdida de información
Escalabilidad
Permite adaptarse a diferentes requerimientos
Integridad de los datos
Es el proceso de clasificar los datos
recuperación respaldo
Copias de seguridad y respaldo de los datos
Aunque hay muchos modelos de base de datos vamos a especificar los 5 más utilizados.
Modelo Relacional
Es uno de los modelos más utilizados, organiza los datos en tablas, también llamadas relaciones, dónde cada tabla consta de columnas y filas.
Modelo entidad relacion
Este modelo captura las relaciones entre entidades del mundo real de una manera muy similar al modelo de red, pero no está directamente relacionado con la estructura física de la base de datos.
Modelo de grafos
Utilizan un modelo de datos nodos y relaciones que permite un fácil almacenamiento y acceso a datos relacionales complejos.
Ejemplos
En este caso podemos encontrar un ejemplo que realizo Oracle con base de datos de grafos. este caso se utiliza Oracle Marketing Cloud para analizar la publicidad y las interacciones en redes sociales, identificando cuentas de bots falsas que inflan artificialmente la popularidad mediante retweets. Este análisis revela diferencias en las relaciones de las cuentas populares y las controladas por bots.
En los sistemas de bases de datos NoSQL podemos encontrar plataformas de entretenimiento como Disney. El cual utiliza el modelo de base de datos NoSQL para ofrecer una gran biblioteca de contenido digital a más de 150 millones de suscriptores.
Se puede observar claramente el uso de modelos de bases de datos relacionales en sistemas ERP. Un ejemplo bien conocido es SAP ERP, que utiliza una base de datos relacional para almacenar y gestionar información de diversas áreas funcionales como contabilidad, finanzas, gestión de inventario, ventas, recursos humanos, etc.
Modelo NoSQL
Este modelo se encarga de almacenar y organizar datos en forma de Documento, generalmente en formato JSON o XML. Cada archivo puede contener datos relevantes, facilitando así la manipulación de datos semiestructurados.
Modelo orientado a objetos
Este modelo se concibe como una agrupación de objetos que poseen funciones y métodos interrelacionados. Esta estructura permite la reutilización de elementos de software en diversos contextos.
