
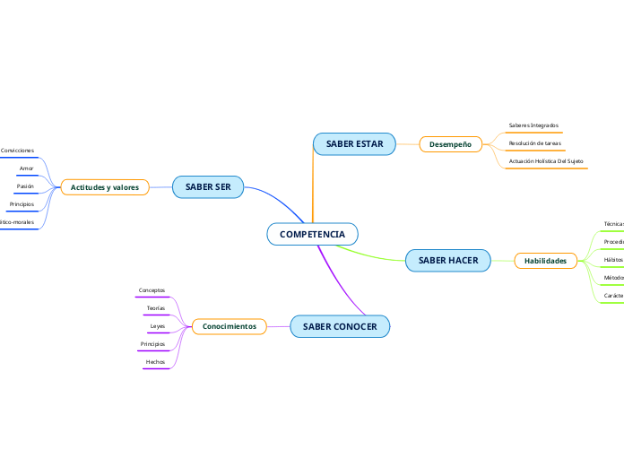
Desempeño
Saberes Integrados
Resolución de tareas
Actuación Holística Del Sujeto
Habilidades
Técnicas
Procedimientos
Hábitos
Métodos
Carácter
Actitudes y valores
Convicciones
Amor
Pasión
Principios
Normas ético-morales
Conocimientos
Conceptos
Teorías
Leyes
Principios
Hechos