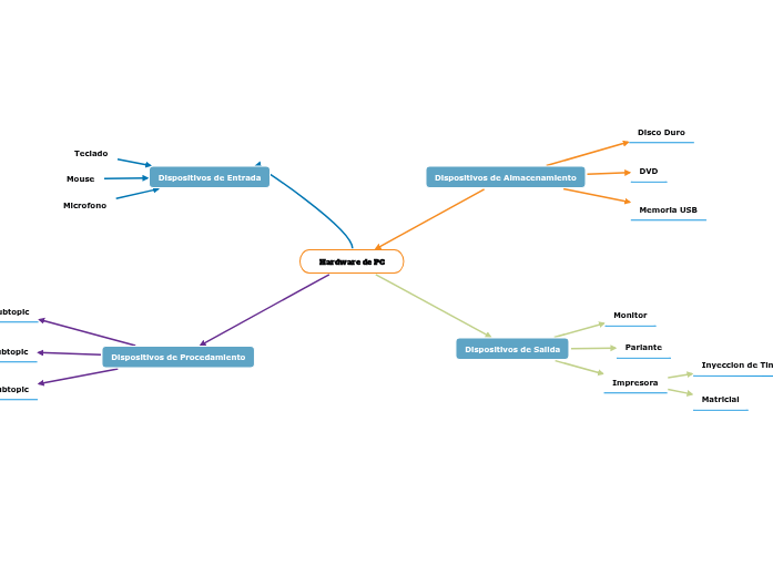
Hardware de PC
Dispositivos de Salida
Monitor
Parlante
Impresora
Inyeccion de Tinta
Matricial
Dispositivos de Procedamiento
Subtopic
Subtopic
Subtopic
Dispositivos de Entrada
Dispositivos de Almacenamiento
Disco Duro
DVD
Memoria USB
Teclado
Mouse
Microfono
Hardware de PC
Fai clic qui per
centrare la mappa.
Fai clic qui per
centrare la mappa.