
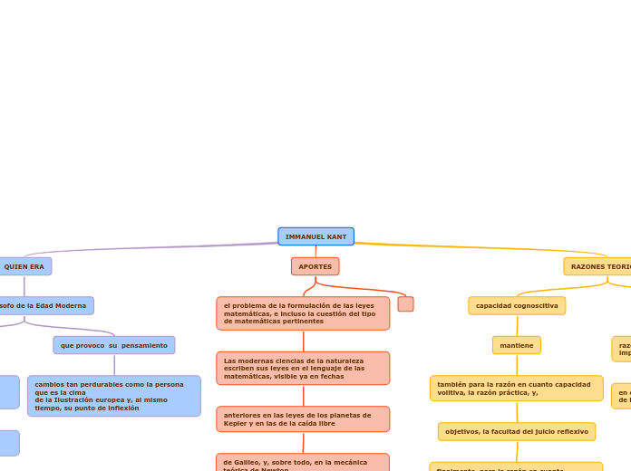
Fue un filósofo de la Edad Moderna
inflexion
asienta sobre un nuevo fundamento casi todos los temas tratados por la filosofía, tanto el conocimiento
como las matemáticas o las ciencias naturales, la moral, el derecho, la
historia y la religión, la estética y la biología
que provoco su pensamiento
cambios tan perdurables como la persona que es la cima
de la Ilustración europea y, al mismo tiempo, su punto de inflexión
el problema de la formulación de las leyes matemáticas, e incluso la cuestión del tipo de matemáticas pertinentes
Las modernas ciencias de la naturaleza escriben sus leyes en el lenguaje de las matemáticas, visible ya en fechas
anteriores en las leyes de los planetas de Kepler y en las de la caída libre
de Galileo, y, sobre todo, en la mecánica teórica de Newton
capacidad cognoscitiva
mantiene
también para la razón en cuanto capacidad volitiva, la razón práctica, y,
objetivos, la facultad del juicio reflexivo
finalmente, para la razón en cuanto capacidad para determinar unos
percepción sensorial,
razón práctica independiente de los impulsos sensitivos y
en cuanto facultad de juicio independiente de los datos empíricos.