Immunity - Mind Map

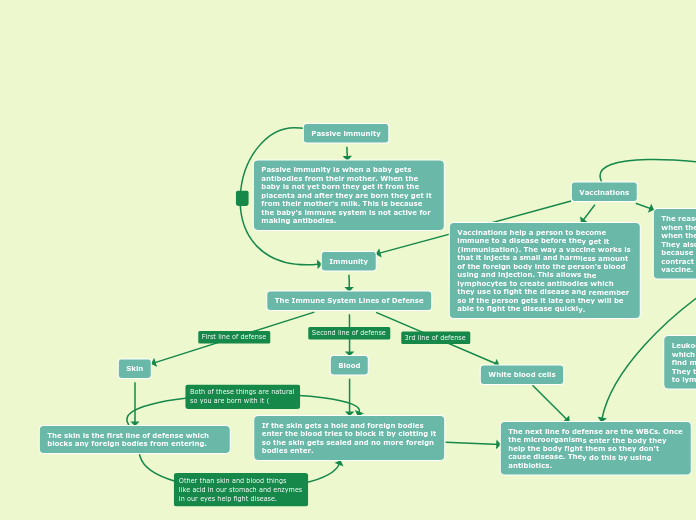
Immunity

The Immune System Lines of Defense

Skin

The skin is the first line of defense which blocks any foreign bodies from entering.

Blood

If the skin gets a hole and foreign bodies enter the blood tries to block it by clotting it so the skin gets sealed and no more foreign bodies enter.

White blood cells

Adaptive Immunity

Phagocytes

Phagocytes then engulf the foreign bodies and digest it with a special type of digestive enzyme. They do this by changing shape and then surrounding the body.

Leukocytes

Leukocytes are the part
which screen the body to
find microorganisms.
They then send a signal
to lymphocytes.

Lymphocytes

Lymphocytes are the part which create
antibodies and antitoxins. The antitoxins
neutralize the toxins on the invaders.
Antibodies are proteins which stick to antigens which are a protein on the invaders. These fit like a lock and key and cause the invaders to clump together

When an antibody is produced the
lymphocyte remembers it because
a specific and different type of antibody
is required for different microorganisms.
If the person gets the disease again then
they are immune to it so the body produces the antibodies quickly.

The next line fo defense are the WBCs. Once the microorganisms enter the body they help the body fight them so they don't cause disease. They do this by using antibiotics.

Vaccinations

Vaccinations help a person to become immune to a disease before they get it (immunisation). The way a vaccine works is that it injects a small and harmless amount of the foreign body into the person's blood using and injection. This allows the lymphocytes to create antibodies which they use to fight the disease and remember so if the person gets it late on they will be able to fight the disease quickly.

The reason most people get vaccines
when they are young is because that is when there immune system is strongest. They also get it when they are young because if they get it later on they might contract the disease before getting the vaccine.

Passive immunity

Passive immunity is when a baby gets antibodies from their mother. When the baby is not yet born they get it from the placenta and after they are born they get it from their mother's milk. This is because the baby's immune system is not active for making antibodies.

Fai clic qui per centrare la mappa.