
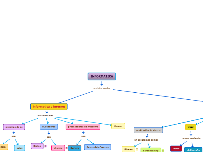
informatica e internet
los temas son
OFIMÁTICA
los temas son
realización de videos
en programas como:
power point
hemos creado o realizado
plantillas
una invitación virtual
efectos y animaciones
programas onlay
hemos trabajo en los siguientes programas:
GENIALLY
También conocido como Genial.ly, es un software en línea que permite crear presentaciones animadas e interactivas. Es una herramienta muy parecida a Prezi, pero con prestaciones más avanzadas.
canvas
Es un elemento HTML que permite la creación de gráficos y animaciones de forma dinámica por medio de scripts. Sus aplicaciones son practicamente iniminaginables: crear juegos, interfaces, editores gráficos o efectos dinámicos, aplicaciones 3D
picktochart
Es una aplicación web que permite hacer infografías profesionales a partir de plantillas prefijadas que se pueden modificar al gusto del autor.
nearpod
Es una herramienta web/app que te permite crear presentaciones interactivas, es decir, una presentación que incluya actividades como cuestionarios, encuestas y actividades para que el asistente o alumno resuelva mientras el profesor/presentador va corriendo la presentación
MINDOMO
Es una aplicación nube que permite ver, crear y compartir mapas mentales. Cualquier internauta puede acceder a la web y ver los diagramas creados por otros usuarios, para crear y compartir nuestros propios esquemas es necesario registrarse.
indice
bibliografia
Es una extensión gratuita que podemos instalar en el navegador Google Chrome. Permite al usuario grabar en vídeo lo que ocurre en su computador, dándole la opción de seleccionar si lo hará desde la ventana de Google Chrome o el escritorio.
Es un editor de video de la empresa Wondershare, cuyo objetivo es darle al usuario una experiencia simple y de calidad para la edición de videos. Hay versión disponible tanto para Windows como para Mac
Significa “interfaz gráfica de usuario” que hace referencia a un programa informático que se nutre de imágenes y objetos gráficos para proporcionar un entorno visualmente sencillo para el usuario. Esta interfaz además es segura y fácil y rápida.
Es un navegador multiplataforma y está disponible en varias versiones de Microsoft Windows, Mac OS X, GNU/Linux y algunos sistemas basados en Unix.