
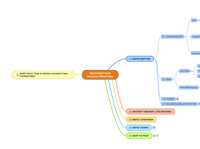
SOAP INTEGRATION
ESO
GIVEN
Subscription is created
WHEN
Qualifying events in Nimbus occured
THEN
Report is received to ESO end point
ImageTrend
GIVEN
Subscription is created
WHEN
Qualifying events in Nimbus occured
THEN
Report is received to ImageTrend end point
EmergencyReporting
GIVEN
Subscription is created
WHEN
Qualifying events in Nimbus occured
THEN
Report is received to ESO end point
JSON
Rest JSON
Subtopic
Subtopic
Subtopic
Rest JSON PulsePoint
Subtopic
Subtopic
Subtopic
FILEDROP
INCLUDE/EXCLUDE COMPLAINT TYPE