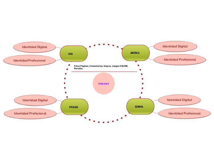
Internet
América
Identidad Digital
Identidad Profesional
Europa
Identidad Digital
Identidad Profesional
Oceanía
Identidad Digital
Identidad Profesional
Asia
Identidad Digital
Identidad Profesional
Fotos Páginas, Comentarios, Grupos, Juegos ONLINE, Portales.
Internet
100
%
200%
150%
100%
75%
50%
Adatta mappa
Fai clic qui per
centrare la mappa.