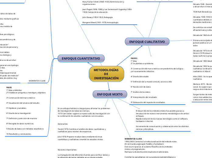
METODOLOGÍAS DE INVESTIGACIÓN
ENFOQUE CUANTITATIVO
ANTECESORES
POSITIVISMO
AUGUSTE COMNTÉ (1978-1857)
EMILE DURKHEIM (1858-1917)
Propuestas:
- La realidad es una sola.
- Objetividad.
- El investigador observa, mide y manipula variables.
- Datos empíricos.
- La base es la experimentación.
POSTPOSITIVISMO (Padre del enfoque cuantitativo)
WILHELM DILTHEY (1833-1911)
WILLIAM JAMES (1842-1910)
KARL POPPER (1902-1994)
Propuestas:
-Las investigaciones están limitadas por las imperfecciones del investigador.
- El observador forma parte de los fenómenos que estudia.
- Para prevenir influencias el investigador debe permanecer neutral.
- La experimentación en laboratorio es importante pero no la única forma de hacerlo.
- Es necesario tener referencias empíricas aunque siempre hay un grado de error. Recolecta datos datos de puntuaciones.
- El análisis implica comparar grupos o factores relacionados mediante técnicas estadísticas.
MOMENTOS CLAVE
MOMENTOS CLAVE
1748-1749 Gottfried Achenwall realiza análisis de datos de estado “Statistik”
1801 William Playfair Representa resultados mediante gráficas estadísticas.
1816 Carl Friedrich Gauss Desviación media.
1884 Karl Pearson Presenta “la moda” como medida de tendencia central.
Finales del siglo XIX nace la estadística
1910 La armada comienza a utilizar pruebas psicológicas estandarizadas.
1920 Continúa el desarrollo de pruebas psicométricas y de logro.
McCall publica “Cómo experimentar en educación”
1930-1940 Se desarrollan pruebas de selección de personal y test estandarizados.
1938 Sir Ronald Fisher y Frank Yates publican tablas estadísticas de investigación de agricultura, biología y medicina
1950 Apogeo de la investigación cuantitativa se desarrollan máquinas para calificar pruebas.
1960 Donald T., Campell y Julian Stanley generan una tipología de estudios que continúan hasta nuestros días.
1970-1980 Modelos causales multivariados.
1980 Se introduce el concepto de sensibilidad experimental.
Última década del siglo XX: se consolida “el poder de medición”
Año 2000-actualidad: Escalas y posibilidades de análisis muy avanzados.
FASES
1º Idea a delimitar
2º Establecer pregunta a investigar y objetivos
3º Construcción del marco teórico
4º Visualización del alcance del estudio
5º Hipótesis y variables.
6º Diseño de la investigación
7º Definición y selección de muestra
8º Recogida de datos numéricos.
9 Estudio de datos con métodos estadísticos
10 Resultados y conclusiones.
ENFOQUE MIXTO
Es un enfoque holístico e integral para afrontar los problemas de investigación de todas las ciencias.
1973 Sam Sieber sugiere un nuevo estilo de investigación con la combinación de estudios cualitativos con encuestas.
Detonantes:
Trend (1979) Combina el análisis de datos cuantitativos y cualitativos para resolver discrepancias.
Jick (1979) Propone recabar datos mediante técnicas cuantittivas y cualitativas creando los estuidos mixtos.
Nociones importantes:
La triangulación (de diferentes fuentes para verificar datos) y la utilización de varios métodos en un mismo estudio.
1970-1980 “Guerra de paradigmas” Se generaliza la idea de la incompatibilidad de los paradigmas. La mayoría de investigadores se adhirió a un enfoque único.
Algunos investigadores continúan trabajando en la mezcla de ambas visiones y se identifican varios motivos para usar la investigación mixta como: triangulación de datos, enriquecimiento de la información, clarificar resultados o complementar perspectivas.
2008 Hernánde Sampieri y Mendoza: la conceptualización de la triangulación se expande.
El desarrollo de los métodos mixtos fue posible gracias a:
Introducción de nuevos instrumentos metodológicos de ambos enfoques
Rápida evolución de las nuevas tecnologías como el software, hardware e internet.
Incremente de comunicación y colaboración entre las distintas ciencias y disciplinas.
MOMENTOS CLAVE 1990-2000 Comienza la institucionalización del método mixto (En el mundo anglosajón Teddlie y Tashakkori)
Esto ocurre gracias al sustento filosófico de los métodos mixtos: el pragmatismo:
Rechaza la dicotomía entre dualismos tradicionales.
Concibe los paradigmas con sus posturas epistemológicas y sus sistemas de creencias, no sólo como visiones globales.
El conocimiento es construido pero también se basa en la realidad que se experimenta.
Se orienta a la acción más que a la discusión filosófica.
Refuerza el pluralismo y la compatibilidad.
Investigación orientada a valores.Morse (1991) Dos tipos de triangulación simultánea y secuencial.
Dzurec y Abraham (1993) + Sechrest y Sidana (1995) añaden otra razón para utilizar el método mixto: facilitar el monitoreo de los datos, reducir su complejidad y obtener un mayor significado de los datos.
Década 1990 El enfoque mixto se aplica en muchos campos como la educación, la psicología, la medicina o la enfermería.
Década 2.000 Se proponen tipologías de diseños mixtos (Creswell, Plano Cark, Guttman y Hanson)
2007 Se empieza a publicar la revista Journal of Mixed Methods Research.
2010-2018 Se incrementaron de forma considerable los textos de metodología mixta.
ENFOQUE CUALITATIVO
COMIENZOS
Orígenes distintos según los momentos históricos.
S.XV y XVI Etnografía temprana, estudio de pueblos primitivos.
Mertens (2015) El constructivismo(Kant) es el paradigma que más influyó en este enfoque.
Se intenta conciliar el racionalismo y el asociacionismo.
Max Weber (1864-1920): “Verstehen”, entender. Implica que debe tenerse en cuenta lo subjetivo y el contexto.
Mary Parker Follett (1868-1933) Administración y organizaciones
Jean Piaget (1896-1980) y Lev Semenovich Vygotsky (1896-1934) Campo de la educación.
John Dewey (1859-1952) Pedagogía
Margaret Mead (1901-1978) Antropología.
FASESS
1º Idea
2º Se plantea un problema.
3º Construcción del marco teórico con predominio de la lógica y el razonamiento inductivo.
4º Diseño del estudio
5º Definición de la muestra inicial y acceso a ella
6º Recolección de datos
7º Análisis de los datos
8º Interpretación del resultado
9º Elaboración del reporte de resultados.
MOMENTOS CLAVE
1920 Bronislaw Malinowski - Estudio de las islas Trobriand
1927 Thomas y Znaniecki - Investigación sobre inmigrantes Polacos
1938-1930 Margaret Mead - Publica “Coming of age” y “Samoa y Growing up in New Guinea”
Década 1940 - Everett C. Hughes y Herbert Blumer comienzan a desarrollar el interaccionismo simbólico.
1934 Ruth Benedict publica el libro “Patrones de cultura”
Décadas 1940-1950 Decae el enfoque cualitativo en favor del cuantitativo debido a la Segunda Guerra mundial que demanda mediciones y estadísticas para industria bélica.
Se continúa con estudios etnográficos, de la población afroamericana y culturas latino americanas.
Década de 1960 el enfoque cualitativo recobra importancia.
Primera encrucijada del paradigma cualitativo: Philip W. Jackson publica un un trabajo (1968)con sus estudios en las aulas
Década de 1970 el enfoque continúa popularizando. Norman K Denzin (1970) desarrolla el concepto triangulación y Egon G. Guba reafirma la propuesta naturalista.
Década de 1980 Idealismo y realismo.
Década de 1990 Se publican varios libros de investigación cualitativa. Se desarrolla un software para el análisis cualitativo: el Atlas.ti
Años 2000 - Ya no queda duda de la valía del enfoque cualitativo.
Mertens 2015 - Reconoce diversas realidades del contexto social. Se sugiere que la investigación debe servir para la mejora de la vida de los grupos marginales de la sociedad.
Surgen textos de metodología cualitativa aplicada disciplinas como: mercadotecnia, relaciones públicas, geografía humana o educación entre otras.
Constructivismo (Uno de los “padres” de este enfoque):
No hay una realidad objetiva, se construye socialmente.
El conocimiento se construye por las personas que participan en la investigación
El investigador es el encargado de entender las experiencias vivenciales y sociales.
La investigación se ve influida por el investigador.
El contexto y el tiempo siempre influyen.
