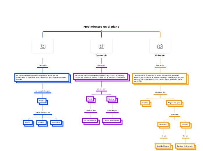
Movimientos en el plano

Reflexión

Reflexión

Definición

Es un movimiento isometrico respecto de un eje de simetria,en la que cada fihura se asocia a otro punto llamado imagen

se caracteriza por

Vector

Queda definido por

Módulo

Sentido

Dirección

Traslación

Traslación

Definición

Es uno de los movimientos isometricos en el que unicamente la figura u objeto se desliza, indica por el vector de traslación

puede ser

Axial

Definido por

Eje de simetria

Central

Definido por

Centro de simetria

Rotación

Rotación

Definición

La rotación en matemáticas es un movimiento de cierto espacio que conserva al menos un punto. Puede describir, por ejemplo, el movimiento de un cuerpo rígido alrededor de un punto fijo.

se define por

Centro

Angulo de giro

Puede ser

Negativo

Es en

Sentido Horario

Positivo

Es en

Sentido Antihorario