
Conjunto de computadoras y equipos interconectados, que comparten información, recursos y servicios

Digitales
La información se transporta codificada en forma de digital y se representa de forma binaria (0 y 1).

Analógicas
La información se transmite por medio de ondas a través de un medio o canal.

¿Qué es?
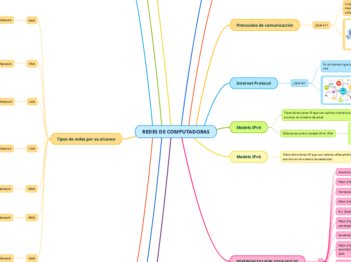
Conjunto de normas que están obligadas a cumplir todos los equipos que intervienen en una comunicación de datos entre ordenadores.

¿Qué es?
Es un número que identifica de forma única a una interfaz de red
Tiene direcciones IP que son valores numéricos de 32 bits escritos en sistema decimal.
Diferencias entre modelo IPv4- IPv6

Tiene direcciones IP que son valores alfanuméricos de 128 bits escritos en el sistema hexadecimal.
Anonimo. (s.f.). MDN Web Docs. Obtenido de
Fernández, Y. (15 de Julio de 2021). Xataka Basics. Obtenido de
R, J. (Septiembre de 2017). Mindomo. Obtenido de
Sendinblue. (16 de Marzo de 2020). Sendinblue. Obtenido de
otocol,enviar%20y%20recibir%20e%2Dmails.
Suyama, M. (30 de Agosto de 2004). Desarroloweb.com.
Obtenido de https://desarrolloweb.com/articulos/1617.php
Hidalgo Pérez, S.; Rojas Contreras, M. (s.f.) Documento PDF
(Redes de Computadoras). Universidad de Guadalajara.
Cruz Ochoa, G. (s.f.) Documento PDF (Tipos de Redes).
Universidad de Guadalajara.
In this block, you can summarize your idea and highlight the important points. Remind your audience on
why they should join the journey on achieving the future and adopt your idea. Usag
¿Qué es?
Red privada que interconecta las computadoras de una empresa, permite compartir información entre los empleados.

¿Qué es?
Red de colaboración que permite entrelazar la red interna de una empresa con sus proveedores, clientes o socios, creando una red comercial privada.
¿Qué es?
Red de computadoras de computadoras que se encuentran interconectadas a nivel mundial.

BAN
Body Area Network
Los dispositivos usan el cuerpo humano como medio de transmisión. La información se transmite entre dispositivos con solo tocarlos.

PAN
Personal Area Network
Redes inalámbricas que interconectan dispositivos de computo en un área de cobertura pequeña.

LAN
Local Area Network
Permite conectar dispositivos con una cobertura de cientos de metros hasta un par de kilómetros.

CAN
Campus Area Network
Formadas por la conexión de varias redes locales que abarcan áreas de unos cuantos kilómetros, como hospitales, aeropuertos, campus universitarios y edificios corporativas.
MAN
Metropolitan Area Network
Redes locales dentro de una ciudad
WAN
Wide Area Network
Cubren grande extensiones, incluso países, generalmente una WAN esta constituida por dos o más redes LANs.
GAN
Global Area Network
Constituyen un apoyo para las comunicaciones móviles a través de la interconexión de redes LANs inalámbricas y las áreas de cobertura satelital.

Transmission Control Protocol
Protocolo de red que permite que dos anfitriones se conecten e intercambien flujos de datos. Garantiza la entrega de datos y paquetes en el mismo orden en que se enviaron.

File Transfer Protocol
Protocolo que permite transferir archivos directamente de un dispositivo a otro. Funciona entre ordenadores que estén conectados a una red TCP.
Simple Mail Transfer Protocol
Protocolo o conjunto de reglas de comunicación que utilizan los servidores de correo electrónico para enviar y recibir e-mails.
