Tetralogía Nihilista
Compuesta por
Hedonismo
Pasarla bien sin
importar nada
Muerte de ideales
Busqueda de nuevas
sensaciones exitantes
Permisividad
Se lleva los propósitos
e ideales
Impone la
REVOLUCIÓN SIN
FINALIDAD Y SIN PROGRAMA
Es
La búsqueda del placer
y el refinamiento
Consumismo
Forma pos-moderna
de libertad
Crea
Oferta bombardeante
Subtemaundefined
Falsas necesidades
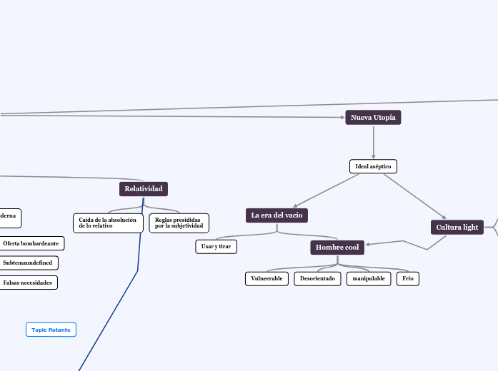
Relatividad
Caída de la absolución
de lo relativo
Reglas presididas
por la subjetividad
Nueva Utopía
Ideal aséptico
La era del vacío
Usar y tirar
Hombre cool
Vulneerable
Desorientado
manipulable
Frío
Cultura light
Plena seguridad
Vida sin riesgo
Cultura Nihilista
hombre
superficial
Sin vínculos
Vive para sí mismo
y el placer
Hace lo que quiere
nuevo tipo de héroe
Aspira al poder
quien mejora su estilo de vida
Materialismo
Ganar reconocimiento por el
hecho de obtener dinero
Surge
El hombre light
es
sin ideales claros
entregado al pragmatismo
infeliz
superficial
Tiene un gran vacío moral
Quien no dejará huella
Tiene
Pensamiento débil
convicciones sin firmeza
Asepsia en compromisos
indiferencia SUI GENERIS
Curiosidad y relativismo
Ideología
pragmatismo
Norma de conducta
Moda
Ética
Estadísticas sustituye consciencia
Moral
Relegado a la intimidad
Son
Aspiración gradualmente
Materiales
Hoy
Los pilares de la vida
del hombre light
Quienes contemplan la
vida como un goce ilimitados
Se puede denominar
Maximalismo
Muerte de ideales
Afán y frenesí de
diversión sin restrincción
