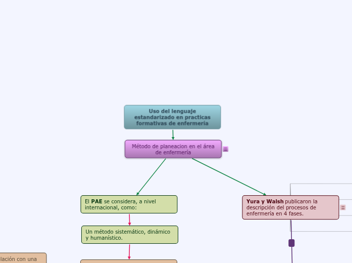
Uso del lenguaje estandarizado en practicas formativas de enfermería
Método de planeacion en el área de enfermería
Yura y Walsh publicaron la descripción del procesos de enfermería en 4 fases.
Planeación
valoración
Ejecución
Evaluación
La fase de diagnostico fue añadida por Roy y Blody.
El PAE se considera, a nivel internacional, como:
Un método sistemático, dinámico y humanístico.
NANDA define el diagnostico enfermero, como:
Juicio clínico en relación con una respuesta humana no deseada de una persona, familia, grupo o comunidad, a una afección de salud/proceso vital.
Los resultados observados y esperados son definidos en la NOC, como:
Un estado, conducta o percepción de una persona, familia o comunidad, medido a lo largo de un continuo, en respuesta a una intervención o intervenciones enfermera(s).
Las intervenciones fueron definidas por el NIC, como:
Todo tratamiento basado en el conocimiento y juicio clínico que realiza un profesional de enfermería para favorecer el resultado esperado del paciente.
