
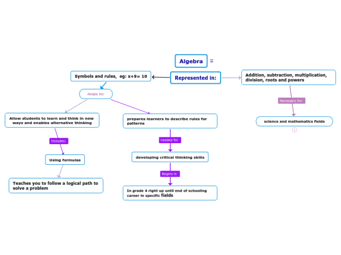
Algebra
helps to:
Allow students to learn and think in new ways and enables alternative thinking
Using formulas
Teaches you to follow a logical path to solve a problem
prepares learners to describe rules for patterns
developing critical thinking skills
In grade 4 right up until end of schooling career in specific fields
science and mathematics fields