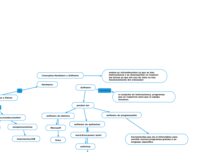
Conceptos Hardware y Software
ambos se retroalimentan ya que se dan instrucciones y se desempeñan en resolver las tareas ya que sin uno de ellos no hay funcionamiento del ordenador
Hardware
Software
el conjunto de instrucciones, programas que se requieren para que el equipo funcione.
pueden ser
software de sistema
Microsoft
linux
software de aplicacion
word,Exel,power point
antivirus
reproductor de peliculas
software de programación
herramientas que da el informático para escribir nuevos programas gracias a un lenguaje especifico
son los componentes materiales y físicos
mouse,cpu,teclado,monitor
complementarios
impresoras,USB
basicos
monitor, teclado,cpu,mouse
