
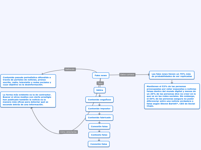
Contenido engañoso
Contenido impostor
Contenido fabricado
Conexión falsa
Contexto falso
Conexión falsa
Mantienen el 53% de las personas preocupadas por estar expuestas a noticias falsas dentro del mundo digital y menos de un 25% de las personas dice no creer en lo que ve en las redes sociales. Sin embargo, el 64% de las personas asegura no poder diferenciar entre una noticia verdadera o falsa según Steven Barlett*, CEO de Social Chain.