KAIZEN
Surgió en Japón como resultado de las imperiosas necesidades que este país tenia de superarse a si mismo.
Definición
Significa cambiar para mejorar. Como metodología se traduce en la mejora continua.
Caracteriza por:
Estandarización
Estabilización
Identifique desperdicio
Problema
Mejora en pequeños pasos
Sin grandes inversiones
Con la participacion de todos los empleados
Actuando e implantando rápidamente las mejoras
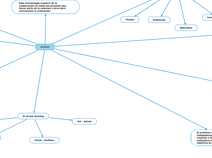
Esta metodología requiere de la colaboración de todas las personas que hacen parte de la empresa y sirve para incrementar la motivación
Todos los trabajadores tienen que ser capaces de identificar los desperdicios, asociándolos a las diversa fuentes.
Ejecución material
Técnica utilizada
Método
Tiempo
Materiales
Existencia
Esperas
Forma de pensar
Instalaciones
Utiles
Herramientas
Para la eliminación de los desperdicios, existen talleres Kaizen
Están conformados por
Sobre producción
Inventario elevado
Superficie en planta no aprovecha
Movimientos de piezas y materiales
Tiempos perdidos por esperas, consultas, averías etc
Reprocesos y rechazos por piezas o productos fabricados
Movimientos de personas improductivos, por busquedas, consultas, etc.
Técnicas de utilizar
Seiri - Selección o Separar
Seiton - Organización
Seiso - Limpieza
Seiketsu - Salud
Shitsuke - Disciplina
Shukan - Habito
El circulo Deming
Plan - Planear
Do - Hacer
Check - Verificar
Act - Actuar
