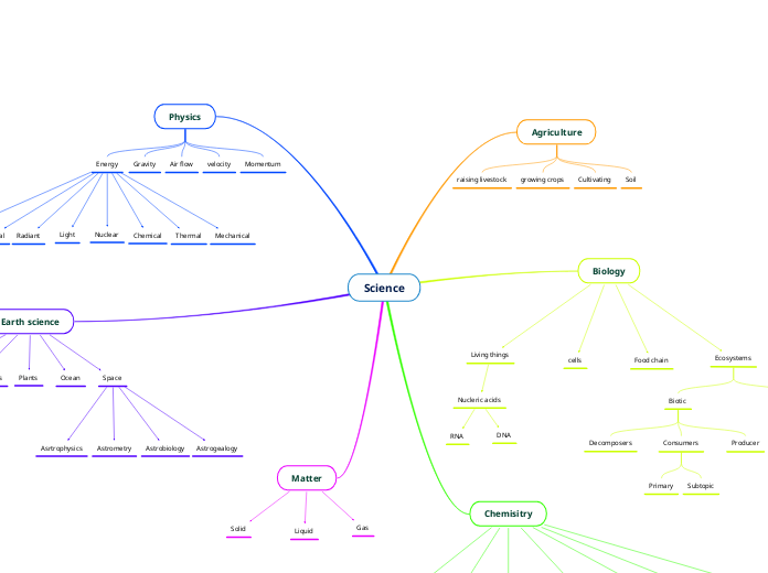
Science
Agriculture
raising livestock
growing crops
Cultivating
Soil
Biology
cells
Living things
Nucleric acids
RNA
DNA
Food chain
Ecosystems
Biotic
Decomposers
Consumers
Primary
Subtopic
Producer
Adicotic
Chemisitry
Water
H2o
Oxygen
Hydrogen
Molecules
Chemica Reaction
Periodic table
Inorganic
Nanoscience & Materials
Organic
Physics
Energy
Chemical
Thermal
Light
Nuclear
Radiant
Electrical
Gravitational
Mechanical
Gravity
Air flow
velocity
Momentum
Earth science
Ocean
Weather
Space
Asrtrophysics
Astrometry
Astrobiology
Astrogealogy
Rock and minerals
Plants
Matter
Solid
Liquid
Gas
