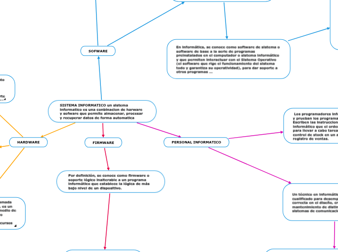
SISTEMA INFORMATICO un sistema informatico es una conbinacion de harware y sofware que permite almacenar, procesar y recuperar datos de forma automatica
FIRMWARE
Por definición, se conoce como firmware o soporte lógico inalterable a un programa informático que establece la lógica de más bajo nivel de un dispositivo.

PERSONAL INFORMATICO

HARDWARE


SOFWARE



