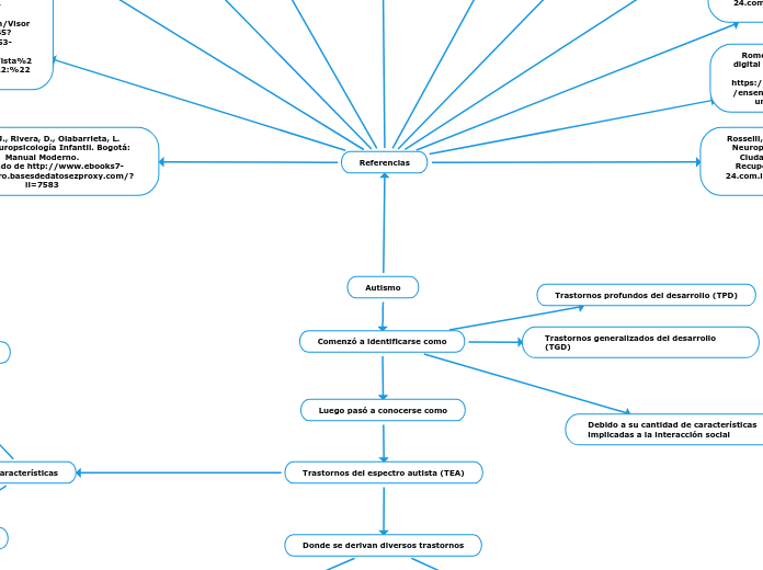
Autismo
100
%
200%
150%
100%
75%
50%
Fit diagram
Click here to
center your diagram.
You've finished your presentation
Restart
Note
{title}
{assignedTo}
start
end
Vote
Link
Link was copied to your clipboard.
Add a comment...
Show levels
1
2
3
All