
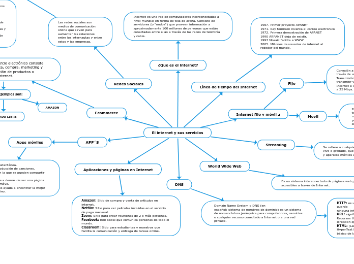
Las redes sociales son medios de comunicación online que sirven para aumentar las relaciones entre los internautas y entre estos y las empresas.
Beneficios:
Estar en contacto directo con nuestros familiares y amigos.
Generar una reputación online.
Compartir el contenido de tu web o blog.
Subir contenido con distintos tipos de formato.
Crear nuevos contactos profesionales y nuevas posibilidades de negocio.
Estar informados acerca de temas de interés, actualidad, eventos, conferencias, etc.
El e-commerce o comercio electrónico consiste en la distribución, venta, compra, marketing y suministro de información de productos o servicios a través de Internet.
Algunos ejemplos son:
SEGUNDA MANO
MERCADO LIBRE
AMAZON
Amazon: Sitio de compra y venta de artículos en internet.
Netflix: Sitio para ver peliculas incluidas en el servicio de paga mensual.
Zoom: Sitio para crear reuniones de 2 o más personas.
Facebook: Red social que comunica personas de todo el mundo.
Classroom: Sitio para estudiantes y maestros que facilita la comunicación y entrega de tareas online.
Fijo
Conexión a la red pública de telecomunicaciones, a través de una Puerta de Enlace y algún Medio de Transmisión alámbrico, inalámbrico o satelital, para transmitir y recibir información, que permite el acceso a Internet a Velocidades de Descarga iguales o superiores a 25 Mbps.
Movil
es un servicio de Internet Móvil con banda ancha. Esta tecnología permite obtener internet en cualquier lugar y momento, siempre que se disponga de cobertura móvil, y puede ofrecer velocidades equiparables a las velocidades de banda ancha por cable.
Internet es una red de computadoras interconectadas a nivel mundial en forma de tela de araña. Consiste de servidores (o "nodos") que proveen información a aproximadamente 100 millones de personas que están conectadas entre ellas a través de las redes de telefonía y cable.
Es un sistema interconectado de páginas web públicas accesibles a través de Internet.
1967. Primer proyecto APANET
1971. Ray tomilson inventa el correo electronico
1972. Primera demostración de APANET
1990 ARPANET deja de existir.
1993 Mosaic facilita a WWW
2005. Millones de usuarios de internet al rededor del mundo.
Domain Name System o DNS (en
español: sistema de nombres de dominio) es un sistema
de nomenclatura jerárquica para computadoras, servicios o cualquier recurso conectado a Internet o a una red
privada.
HTTP: es un protocolo sin estado, es decir, que no guarda
ninguna información sobre conexiones anteriores.
URL: significa Uniform Resource Locator (Localizador de Recursos Uniforme). Una URL no es más que una direccion que es dada a un recurso único en internet.
HTML: (Lenguaje de Marcas de Hipertexto, del inglés HyperText Markup Language) es el componente más básico de la Web.
Apps móviles
Whatsapp: Mensajería instantánea.
Spotify: Servicio de reproducción de canciones.
Instagram: Red social en la que se pueden compartir fotos y videos.
Facebook: Red social que a demás de ser una página web también es una app móvil.
Google maps: GPS que te ayuda a encontrar la mejor ruta para llegar a un destino.
Se refiere a cualquier contenido de medios, ya sea en vivo o grabado, que se puede disfrutar en computadoras y aparatos móviles a través de Internet y en tiempo real.