
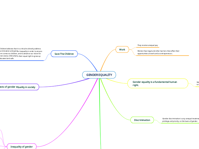
They receive unequal pay
Women face legal and other barriers that affect their opportunities at work and as entrepreneurs.
Women receive unequal pay for equal work and they continue to be targets of physical and sexual abuse.
Save the Children believes that it is critical to directly address gender discrimination and gender inequality in order to ensure that no harm comes to children, and to advance our vision for a world where every child attains their equal right to grow up healthy, educated and safe.
Gender discrimination is any unequal treatment, including privilege and priority, on the basis of gender.
Political
social
When girls are empowered to lead their lives, speak their minds and determine their futures, everyone benefits. History suggests that when we fight gender oppression, societies are more stable, safe and prosperous, with happier, better educated citizens
Gender equality is a fundamental human right and that right is violated by gender based discrimination.
Gender discrimination is prohibited under almost every human rights treaty.
Gender prejudice and resulting gender discrimination begin in childhood.
Examples
Girls education
Child marriage.
Gender-based violence.
Child labor.