
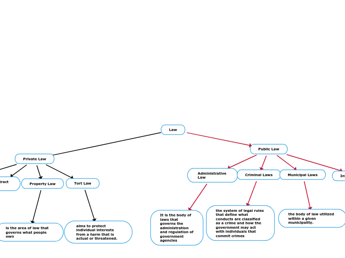
Administrative Law
It is the body of laws that governs the administration and regulation of government agencies
Criminal Laws
the system of legal rules that define what conducts are classified as a crime and how the government may act with individuals that commit crimes
Municipal Laws
the body of law utilized within a given municipality.
International Laws
rules governing the relations and dealings of nations with each other
Family Law
is a legal practice area that focuses on issues involving family relationships, such as adoption, divorce, and child custody
Contract Law
is a legally enforceable agreement between parties to do something
Property Law
is the area of law that governs what people own
Tort Law
aims to protect individual interests from a harm that is actual or threatened.