
1.Detect the problem or need
Information and research
Search for possible solutions
Choose the solutions-
we choose the best solution based criteria or priorities
We think in different options for solve the problem
we need to search information for solving the problem
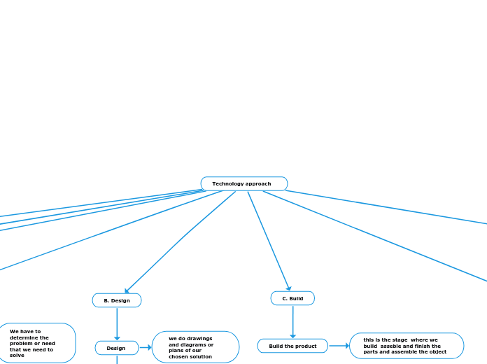
We have to determine the problem or need that we need to solve
Design
Prepare and plan the work
we choose the materials techniques and tools that we are going to need
we do drawings and diagrams or plans of our chosen solution
Check the results
Presentation and assesment
Write up the report
We draw up a report on the project that we carried out
We present our work and have it assesed by people outside the group
At this stage, we check that the product works and that it does what we want it to do^
Build the product
this is the stage where we build asseble and finish the parts and assemble the object
Functional
We study how the object works, its utility, how it is used and the potential risks of its use.
Technical
We evaluate how the object was made
Aesthetic
We evaluate the extern part of the product, in simple words, how it looks
Historical
We evaluate the possible reasons why the object emerged and his historical develoment
Morphological
We analyse the shape of the object, its size, colour ... basic characteristics of the object
Economical
We analyse the financial cost of manufacturing the product and itd selling price
Social
We study the object from the point of wiew of its social impact and analyse the human need that it meets
Upgrading of a product to improve it in some wayor add new functionalities
When a product falls into disuse because it does not have the functionality of the new technologies emerging on the market
Distribution
Wholesale
Retail sale
Online sale
Franchises
Price
Promotion