3- Dimentional Forensics
Crime Scene Analysis
Locards Principle
Fingerprint, Footprint, Toolmark
Fingerprint Exam
porous surfaces
Paper, Leather, Tape
Non-porous surfaces
Plastic, Metal and some tapes
Powders
Powder Post CA, Nano Powders, Fluorescent Powders, Magnietic Powders, Granular Powders
Filters
Barrier Filters, Narrowband pass filters
Tapes
Sticky Side Powder, CA + Rh6G, Tape Glo
VMD (Vacuum Metal Deposition Chamber
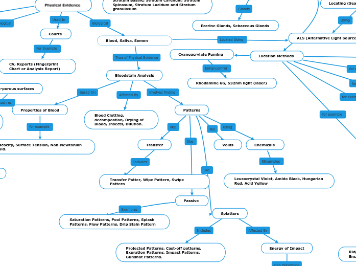
Blood, Saliva, Semen
Bloodstain Analysis
Properties of Blood
Viscocity, Surface Tension, Non-Newtonian Fluid.
Patterns
Transfer
Transfer Patter, Wipe Pattern, Swipe Pattern
Voids
Chemicals
Leucocrystal Violet, Amido Black, Hungarian Red, Acid Yellow
Splatters
Projected Patterns, Cast-off patterns, Expration Patterns, Impact Patterns, Gunshot Patterns.
Energy of Impact
Area of Origin and Angle of Impact
Direction of the Blood
Computer Based Models
String Method
Passive
Saturation Patterns, Pool Patterns, Splash Patterns, Flow Patterns, Drip Stain Pattern
Blood Clotting, decompostion, Drying of Blood, Insects, Dilution.
Fingerprint Structure
Eccrine Glands, Sebaceous Glands
Stratum Basale, Stratum Carenum, Stratum Spinosum, Stratum Lucidum and Stratum granulosum
Location Methods
Light Held at Oblique Angle
Powder to Inrease Visibility
Fluroesent Powders
Collection Methods
GEL Filters
Casting Methods
Infared Photography
Substrate Concentration Left Behind/Fingerprint Compositioin
Naturally secreated substances, forign substances
Galton Details
Ridge endings, Ridge Dots, Islands, Enclousures and Ridge Dots.
make an inconclusive result or to identify and exculde.
Deltas
Arches, Whirls, Loops
Cyanoacrylate Fuming
Rhodamine 6G, 532nm light (laser)
Reconstruction
Facial Aproximation
Laser Scaner Method
Photogrammery
Identification of Suspect or Victim
Casual Audience
Identfying a victim
Primed Audience
Activly looking for a missing person
Courts
CV, Reports (Fingerprint Chart or Analysis Report)
Forensic Identification
Locating (Search and Recognition)
ALS (Alternative Light Source
Electromagnetic Radiation
Documentation/Note Taking
Forensic Identification Officer, First Officer on Scene, Forensic Specialists.
Recreation
Witness Statments and Physical Evidence
